3ds max如何用阵列工具制作一个魔方模型
来源:网络收集 点击: 时间:2024-03-11【导读】:
有很多朋友喜欢玩魔方,甚至玩的出神入化,但有的朋友却怎样也玩不好,这可能是不知道其魔方的原理吧,然而喜欢玩魔方的朋友有没有想过在电脑上制作一个魔方模型呢,或者自定义一个自己的魔方模型然后3D打印出来,接下来为大家带来一个快速制作魔方模型的方法,来学习下吧工具/原料more3ds max2018方法/步骤1/8分步阅读
2/8
3/8
4/8
5/8
6/8
7/8
8/8
首先在透视图中创建一个立方体
2/8然后进入修改面板,将长宽高设置成3x3x3cm
3/8右击立方体将立方体转换成可编辑多边形,然后进入边级别再按键盘Ctrl+A选中所有的边线
4/8找到倒角命令并点击右侧的那个小窗口,然后设置倒角大小为0.16cm,再点击下面的那个对勾确定
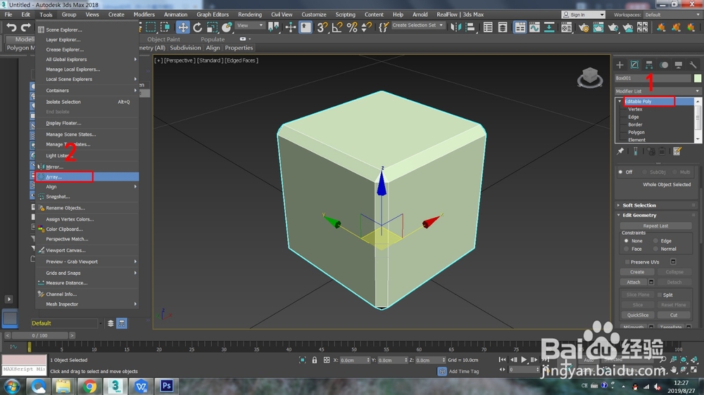
5/8退出边级别,然后选择工具下拉菜单中的阵列命令
6/8弹出阵列窗口后按着下图所示的设置参数进行设置,然后点击确定
7/8这样魔方的模型就制作好了,接下来为模型设置材质,首先用多重附加命令将所有的模型合并成一个模型

8/8然后打开材质编辑器调节出6种不同的材质并编号具体颜色可以自己定,再将这6种不同的材质分别赋予魔方的6个不同的面,这样模型制作就全部完成了

版权声明:
1、本文系转载,版权归原作者所有,旨在传递信息,不代表看本站的观点和立场。
2、本站仅提供信息发布平台,不承担相关法律责任。
3、若侵犯您的版权或隐私,请联系本站管理员删除。
4、文章链接:http://www.1haoku.cn/art_317080.html
上一篇:联想电脑调不了亮度怎么回事
下一篇:Unity如何卸载无用的项目列表
订阅