苏州注册公司流程和步骤
来源:网络收集 点击: 时间:2024-09-08【导读】:
手机打开本地宝软件,切换城市苏州,搜索注册公司相关问题,根据流程和步骤操作提交申请。品牌型号:vivoS10系统版本:OriginOS1.0软件版本:本地宝2.7.4方法/步骤1/4分步阅读
2/4
3/4
4/4
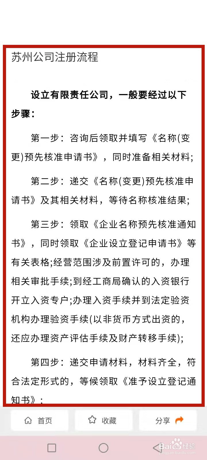
苏州查询注册公司流程
本地宝app页面,切换所属城市苏州。
2/4苏州本地宝页面,点击搜索对话框。
3/4输入文字注册公司,选择查看苏州公司注册流程。
4/4根据苏州公司注册流程和步骤,准备材料提交审核。
苏州查询注册公司流程 版权声明:
1、本文系转载,版权归原作者所有,旨在传递信息,不代表看本站的观点和立场。
2、本站仅提供信息发布平台,不承担相关法律责任。
3、若侵犯您的版权或隐私,请联系本站管理员删除。
4、文章链接:http://www.1haoku.cn/art_1199419.html
上一篇:华硕笔记本BIOS图解
下一篇:钣金件是什么
订阅